广元天立国际学校首届初三系列报道(五)
新闻发布日期:2018-6-26 作者:向飞飞 点击数:2399
一纸寄语,诉说三年的爱和温情
——广元天立国际学校首届初三系列报道(五)
编者按:时光荏苒,日月如梭,在历经三年紧张的学习生活后,我们终于迎来了黎明前胜利的曙光——初中毕业了!然,满怀的喜悦亦挡不住伤感的侵袭。三年,1000多个日日夜夜的“相濡以沫”,太多的心理话如何不在此刻迸发?临近毕业,天立首届初三(5)班的老师和孩子们则将自己的不舍与祝福写了下来,作为临别的寄语。而家长也纷纷留言,诉说对老师的感激,对孩子的祝福。


【教师祝福篇】
致我挚爱的孩子:
时间过得好快,看着墙上的倒计时牌子一页一页的翻过,我知道我们一起拼搏奋斗的日子快要结束了,你即将开始新的征程,去更广阔的大地翱翔,心里万分不舍,回忆过去的点点滴滴,感慨良多。
还记得分班的那天晚上,你们的眼睛里充斥着各种各样的色彩,有迷茫、有不甘、有期待,让我深深的觉得肩上的责任重大,生怕由于我的原因辜负了你们父母的期望,生怕我不够“亮”,无法指引你们的航向,就这样我们一道风雨同舟。因为你们的团结和努力,我们这个重组的班级焕发出了新的生命和力量,赢得了老师们的集体赞誉,每一次学月表彰,都有我们9.5班的身影。
一向严苛的曾老师这样评价:“五班的孩子很有活力和正能量,尊重老师,有感恩之心,虽然部分同学基础差,但依然在努力的学。”英语蒋老师说:“给你们上课很舒服,他最喜欢在5班上课,你们专注听课的眼神和紧跟节奏的配合,都让他感到上课很畅快。”语文张老师说5班的娃儿们,课堂很活跃,反应敏捷,配合度高……
你们优秀的表现让为师惊讶、骄傲、感动,感动于你们专注学习的神态,感动于你们在疲倦时的重新振作,感动于你们的团结互助,感动于你们每一次对老师微笑的问候,感动于每一次被批评后鞠躬致谢,感动于你们从消极对抗到理解接受的成长……
现在的你们既紧张又困倦疲惫,每天都在题海中搏击,即使努力很久仍未有进步时也咬紧牙关在坚持,每当学弟、学妹们放假时你们仍在上课。客观地说,学习的过程决不会是轻松、快乐的,但这也是人生的必修课,只有经过地狱般的磨练,才能拥有创造天堂的力量。别让未来的你讨厌现在的自己,这一特殊的阶段就是你积累知识和精神力量的最佳时期。蒋老师从一个农村孩子到现在,同样经历了无数的挫折和磨难。你越是努力的去践行沉着、冷静、坚毅、拼搏、无畏、百折不挠……的品质,就越能理解这些看似普通的词语的深刻内涵,越接近它们的真谛,就越能收获它们赐予你的无穷的精神力量。
真正能陪伴你一生的是你的品行和思想境界,为师希望你们学习再忙也不要忘了端正自己的品行,提升自己的修养。永远记住——让设身处地为他人着想成为习惯,让滴水之恩涌泉相报成为习惯,让帮助他人成为习惯,让追求自身的卓越成为习惯……有能力者可能会飞得很高,但有德行者一定能飞得更远。青年时期修得这些德行会让你更有能力,也定会是你日后成人,成才,成功的巨大助力。
人生的每一个高度所能领略到的风景是不一样的,如果你不注重自己知识和精神财富的积累,那么当同龄的人在领略一览众山小的时候,你就只能望着眼前的大山,追悔时光易逝。人生就是一场没有彩排的演出,你就是自己的导演,你要成为怎样的角色,全由你的积淀和思想决定。
临近中考,我知道你们很希望把状态调整到最好,但有时你无论怎么努力,好像成绩也没有多大起色。孩子,请你不要焦躁,每个关键时期一般人总是有“高原反应”,这很正常,只要你保持镇静,心无旁骛,按计划去尽力完成每一项复习任务,你就一定能冲破“高原反应”的桎梏,踏上通往成功的道路。
在茫茫的人海中,你们成为了我的学生,我成为了你们的老师,是一种莫大的缘分。人说相逢是首歌,在这最后的日子里,就让我们一起把这相逢的缘分演绎出美好的结局。
为师唠唠叨叨的说这么多,希望你们汲取的是鼓励,挤出的是压力。希望你们知道你不是一个人在战斗,你的身后有我,有教你的老师,还有永远爱你的父母,就算脚下的路再难走,只要你脚踏实地地走完,就能品味其中无尽的滋味。为师会像守望者一样默默地陪伴你们直到最后——静待花开!
剩下的时日不多,让我们且行且珍惜!
祝你:中考成功,同时收获思想与精神的果实。
爱你们的蒋靖老师
2018年5月20日晚



班主任兼物理蒋靖老师的寄语

语文张阳老师的寄语

数学曾雪梅老师的中考“攻略”

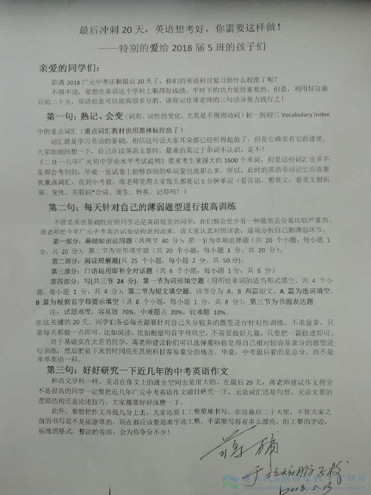
英语蒋万甫老师的复习指导

化学任月婷老师的寄语





政治何海燕老师对每个孩子的心里话

历史刘蓉老师的寄语
【学生成长篇】






【家长感激篇】



















