返回首页
加入收藏
精彩天立
学校公告
学校新闻
学校概况
天立文化
办学条件
管理团队
专家团队
党建之窗
办学业绩
视频专区
国际交流
教育科研
魅力小学
学部新闻
教师团队
天立阅读
班级活动
家校共育
卓越初中
学部新闻
教师风采
德育园地
教学天地
家校共育
桃李芬芳
精英高中
学部新闻
教师风采
德育园地
教学天地
家校共育
桃李芬芳
招生招聘
培训与教育
校长专栏
校长简介
校长博文
幸福幼儿园
学部新闻
班级活动
教师风采
家校共育
党建之窗
支部建设
工会建设
共青团建设
少先队建设
妇联建设
后勤服务
安全管理
就餐服务
住宿服务
就医服务
学生接送
托管服务
校园新闻
律师严正声明
广元天立国际学校首届高考喜报(一)
广元天立国际学校首届高考喜报(二)
广元天立国际学校首届初三中考喜报
清华大学“生源基地”落户广元天立
广元天立国际学校2018年高考录取...
律师严正声明
广元天立国际学校首届高考喜报(一)
广元天立国际学校首届高考喜报(二)
广元天立国际学校首届初三中考喜报
清华大学“生源基地”落户广元天立
广元天立国际学校2018年高考录取喜报(一)
图片新闻
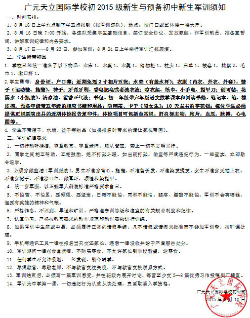
广元天立国际学校关于初2015级新生与预备初中新生军训通知
当前位置:>
精彩天立
>>
学校公告
新闻发布日期:2015-8-10 作者:王珊 点击数:2244
地址: 广元市利州区东屏路66号 招生热线: 0839-2862777、2862666
Copyrignt © 2004-2015 版权所有 蜀ICP备15012345号-1
川公网安备 51080002000230号